This web application will allow a students to register to courses online. As well as allowing an Administrator to edit and view course and student information.
The web application will be seperated into 3 different pages: the Main front page, the Student account page, and the Administrator account page.
On the Main front page, the user will need to sign into their account, which is found in the MYSQL database. With an Administrator credentials, the page will load the Administrator account page. With a Student credentials, the page will load the Student account page.
On the Administrator page, the user can choose to look at a Student's list of enrolled courses, to look at a course's enrolled students, or to create a new course.
On the Student page, the user can choose to either add a course to enroll to for a specific semester, or to drop an enrolled course.
Duc Huy Bui - 40061043
Mauran Pavan - 27400705
Peter Vourantonis - 40157751
Gabriel Martinica - 40120255
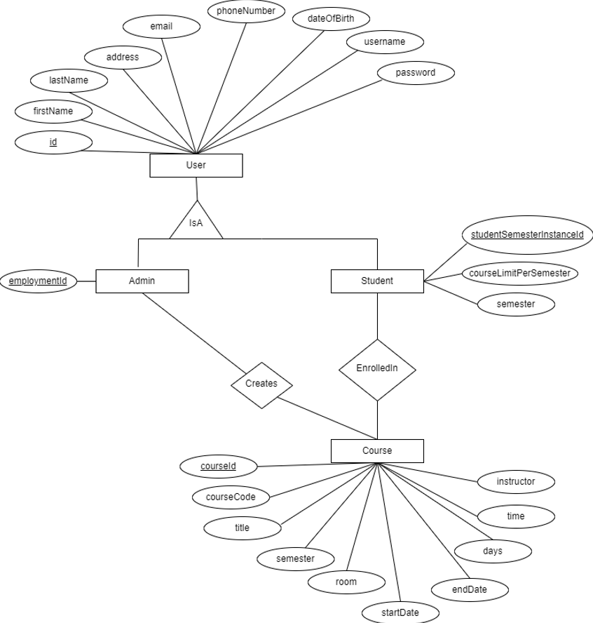
Note: id from User table accounts for employmentId for Admin mentioned in the assignment document
user(id, firstName, lastName, address, email, phoneNumber, dateOfBirth, password, isAdmin)
courses(courseCode, title, semester, room, startDate, endDate, days, time, instructor)
student_courses(id, courseCode)
Previously attempted Conceptual ER diagram (Disregarded)




